ÖйúÊ®´óÓéÀֶIJ©³ÇÍøÖ·

027-81526660

ЧÀÍÁìÓò

ЧÀÍÁìÓò

ÖÊÁ¿Îª±¾¡¤ ×ÖÕå¾ä×Ã

µç×ӵ繤

¹«Ë¾ÔÚËÕÖÝ¡¢ºþÄÏ¡¢Ìì½òµÈ´óÖж¼»áÉèÓеÚÈý·½ÏàÖúʵÑéÊÒ£¬ÐγÉÁ˱㵱¿Í»§µÄʵÑéÊÒÁ¬ËøÍøÂ硣ʵÑéÊÒ´ÓÊÂÖÖÖÖµç×ӵ繤²úÆ·¶àÖÖÇéÐÎ˳ӦÐÔ¡¢¿É¿¿ÐÔÊÔÑéºÍµç´ÅÈí¼þ²âÆÀÖÊÁÏÐÔÄܵÈÊÔÑ飬ӵÓÐÂÄÀú¸»ºñµÄ¼ì²â²½¶ÓºÍ¼ì²â×°±¸Ñз¢£¬Äܹ»ÎªÄúÌṩ¸ßЧרҵµØÒ»Õ¾Ê½¼ì²âÎÞÓÇЧÀÍ¡£


Ò»¡¢²âÊÔ²úÆ·¹æÄ£


ÕÕÃ÷×°±¸¡¢ÒôÊÓÆµ×°±¸¡¢µçÄÔ¡¢ÊÖ»ú¼°ÆäËûͨѶװ±¸¡¢µç×ÓÔªÆ÷¼þ¡¢³µÔصç×Ó×°±¸¡¢¼ÒÓõçÆ÷¡¢µçÔ´Ä£×éµÈ¡£


¶þ¡¢²âÊÔЧÀÍÏîÄ¿


ÇéÐβâÊÔ£ºÎÂʪ¶ÈÑ­»·²âÊÔ¡¢ÀäÈȹ¥»÷²âÊÔ¡¢¸ßαäÂʲâÊÔ¡¢ÑÎÎí²âÊÔ¡¢¸ß¿Õ²âÊÔ¡¢HAST¸ß¼ÓËÙÀÏ»¯²âÊÔ¡¢ÉÕ»ú²âÊÔ/´óÅúÁ¿ÎÂʪ¶ÈÑ­»·²âÊÔ(WALK-IN)¡¢¹âÀÏ»¯¡¢·ÀË®²âÊÔ¡¢·À³¾²âÊÔ¡¢»ìÏýÆøÌåÇÖÊ´²âÊÔ £»


2-1.jpg

2-2.jpg


»úеģÄâ²âÊÔ£ºÕñ¶¯²âÊÔ¡¢»úе¹¥»÷²âÊÔ¡¢µøÂä²âÊÔ¡¢¸ß¼ÓËÙÊÙÃü²âÊÔ¡¢ÄÍ»¯Ñ§Æ·¼ì²â¡¢Ç¦±ÊÓ²¶È²âÊÔ¡¢°Ù¸ñ¸½×ÅÁ¦²âÊÔ¡¢Å¤¾Ø²âÊÔ¡¢ÊÙÃü²âÊÔ¡¢¸ÖÇò¹¥»÷²âÊÔ¡¢Òƶ¯²úÆ·µøÂä²âÊÔ¡¢´¥·¢Á¦/²å°ÎÁ¦/µ¯Á¦²âÊÔ £»


2-3.jpg


µç×Ó¼°ÐźÅÐÔÄܲâÊÔ£ºSEM+EDSÆÊÎö¡¢¶Ï²ãɨÃèÆÊÎö£¦3D X-RAY¡¢¶Ï²ãɨÃèÆÊÎö£¦3D X-RAY¡¢ºìīˮ£¨Dye£¦Pry£©ÆÊÎö¡¢º¸µãÍÆÀ­Á¦£¨Bonding Test£©¡¢Ð¾Æ¬¿ª·â²âÊÔ£¨IC-Decapping£©¡¢ Õ´ÎýÄÜÁ¦²âÊÔ¡¢Àë×ÓŨ¶È²âÊÔ¡¢Íâò¾øÔµ×迹£¨SIR£©²âÊÔ¡¢±»¶¯ÔªÆ÷¼þ¼°»úµçÔªÆ÷¼þ¡¢×Ô¶¯Ôª¼þ¼°»úµçÔªÆ÷¼þ¼ì²â¡¢Ä£×é¼þ¼ì²â¼°ÐźÅÁ¿²â £»



ÉùѧÐÔÄܲâÊÔ£ºÉù¹¦Âʼ¶²âÊÔ¡¢Éùѹ¼¶²âÊÔ¡¢ÒôÖʲâÊÔÓëÆÀ¹À¡¢Õñ¶¯ÔëÒô²âÊÔ £»


ÖÊÁÏÐÔÄܲâÊÔ£º½ðÊôÏÔ΢×éÖ¯¡¢½ðÊôÍ¿¶Æ²ãÍâòÐÔ×Ó¼ì²â¡¢½ðÊôÖÊÁÏ»¯Ñ§³É·Ý¼ì²â¡¢½ðÊôÍ¿¶Æ²ãºñ¶È¡¢¹âÔó¶È¡¢ÄÍÄ¥ÐÔµÈÍâòÐÔ×Ó¼ì²â¡¢½ðÊôÖÊÁÏÍâòÆÊÎöÓëÅжϡ¢½ðÊôÖÊÁÏÓ²¶È¼ì²â(άÊÏ¡¢ÂåÊÏ¡¢²¼ÊÏ)¡¢ ½ðÊôÁ¦Ñ§ÐÔÄܼì²â¡¢ËÜÁÏÁ¦Ñ§ÐÔÄܼì²â¡¢ËÜÁÏÎïÀíÐÔÄܼì²â¡¢ËÜÁÏÈÈÐÔÄܼì²â¡¢ËÜÁÏ×èȼ¼°µçÐÔÄܼì²â¡¢ÓлúÓÍÆ·ÐÔÄܼì²â¡¢»Ò·Ö²âÊÔ¡£


¾ü¹¤×°±¸

¹«Ë¾ÔÚËÕÖÝ¡¢ºþÄÏ¡¢Ìì½òµÈ´óÖж¼»áÉèÓеÚÈý·½ÏàÖúʵÑéÊÒ£¬ÐγÉÁ˱㵱¿Í»§µÄʵÑéÊÒÁ¬ËøÍøÂ硣ʵÑéÊÒ´ÓÊÂÖÖÖÖ¾üÓÃÆ÷е²úÆ·µÄ¶àÖÖÇéÐÎ˳ӦÐÔ¡¢¿É¿¿ÐÔÊÔÑéºÍµç´ÅÈí¼þ²âÆÀÖÊÁÏÐÔÄܵÈÊÔÑ飬ӵÓÐÂÄÀú¸»ºñµÄ¼ì²â²½¶ÓºÍ¼ì²â×°±¸Ñз¢£¬Äܹ»ÎªÄúÌṩ¸ßЧרҵµØÒ»Õ¾Ê½¼ì²âÎÞÓÇЧÀÍ¡£


Ò»¡¢²âÊÔ²úÆ·¹æÄ£


¾ü¹¤²úÆ·ÇéÐοɿ¿ÐÔ²âÊÔʵÑéÊÒ¿ÉÒÔÒÀ¾ÝGJB150A¡¢GJB3947¡¢GJB322A¡¢GJB899£¬GJB360A¡¢GJB367AµÈ¾üÓñê×¼¾ÙÐиßΡ¢µÍΡ¢ÊªÈÈ¡¢Õñ¶¯¡¢¹¥»÷¡¢µøÂ䡢ζȹ¥»÷¡¢Åöײ¡¢É³³¾¡¢ÁÜÓê¡¢¿É¿¿ÐÔÅжÏÊÔÑéµÈ¡£


3-1.jpg


¿É¿¿ÐÔÊÔÑé°´ÏîÄ¿¿É·ÖΪÇéÐÎÊÔÑé¡¢ÊÙÃüÊÔÑé¡¢ÌØÊâÊÔÑéºÍÏÖ³¡Ê¹ÓÃÊÔÑé¡£

ÌìÆøÇéÐοɿ¿ÐÔ²âÊÔ£º¸ßÎÂÖü´æ²âÊÔ¡¢µÍÎÂÖü´æ²âÊÔ¡¢ÀäÈȹ¥»÷²âÊÔ¡¢¿ìËÙα䡢ζÈÑ­»·ÊÔÑé¡¢ÎÂʪ¶ÈÊÔÑé¡¢ÑÎÎíÊÔÑéµÈ £»


3-2.jpg


Á¦Ñ§ÇéÐοɿ¿ÐÔ²âÊÔ£ºÕñ¶¯²âÊÔ¡¢»úе¹¥»÷¡¢µøÂä²âÊÔ¡¢µ¯Ìø²âÊÔ¡¢Åöײ²âÊÔµÈ £»


1695112665891.jpg


»§ÍâÇéÐοɿ¿ÐÔ²âÊÔ£ºÌ«Ñô·øÉ䡢믵ƹâÀÏ»¯²âÊÔ¡¢Ó«¹â×ÏÍâµÆÀÏ»¯²âÊÔ¡¢ÇÖÊ´ÆøÌå²âÊÔ¡¢·À³¾²âÊÔ¡¢·ÀË®²âÊÔ¡¢ÁÜÔ¡²âÊÔ¡¢Ã¹¾ú²âÊÔµÈ £»

×ÛºÏÇéÐοɿ¿ÐÔ²âÊÔ£ºÈý×ۺϲâÊÔ¡¢Á½×ۺϲâÊÔµÈ £»


3-3.jpg


¼ÓËÙÊÙÃü²âÊÔ£º¼ÓËÙÊÙÃü²âÊÔ¡¢¸ß¼ÓËÙÊÙÃü²âÊÔ£¨HALT£©¡¢Ä;òâÊÔÆ½¾ùÎÞ¹ÊÕÏÊÙÃü²âÊÔ£¨MTBF£©»úеÁ¦Ñ§¿É¿¿ÐÔ²âÊÔ£ºÀ­ÉìÇ¿¶È¡¢Çü·þÇ¿¶È¡¢¶ÏÁÑÉ쳤ÂÊ¡¢Âä´¸¹¥»÷¡¢Ëéʯ¹¥»÷¡¢Æ£ÀÍÊÙÃü¡¢Î¬ÊÏÓ²¶È¡¢ÂåÊÏÓ²¶È¡¢ÄÍÄ¥ËðµÈ¡£


²âÊÔ±ê×¼


²âÊÔÏîÄ¿²âÊÔ±ê×¼
Ó²¶ÈGB/T 230.1, GB/T 230.1-2009, GB/T 2411, GB/T 3903.4, GB/T 3903.4-2008, GB/T 531.1, ISO 868, ISO 6508-1, ISO 6508-1:2005, ISO 7619-1, EN ISO 868, ASTM D2240, HG/T 3088, HG/T 3088-1999
À­ÉìGB/T 1040.2, GB/T 1040.3, GB/T 528, ISO 527-2, ISO 527-3,ASTM D638, ASTM D412, ASTM D412-REV A, JISK 6251, DIN 53504, HG/T 3088, QC/T 639, ASTM D412-2006, ASTM D412-REV A-2006,JIS K 6251-2010, DIN 53504-2009, HG/T 3088-1999, QC/T 639-2004
ÍäÇúGB/T 9341, ISO 178, EN ISO 178, ASTM D790
¹¥»÷GB/T 2423.5, GB/T 2425.6, IEC 60068-2-27, IEC 61373
Ðü±ÛÁº¹¥»÷GB/T 1843, ISO 180, BS EN ISO 180, EN ISO 180, ASTM D256
¼òÖ§Áº¹¥»÷Ç¿¶ÈGB/T 1043.1, ISO 179-2, ASTM D6110
Æ£ÀÍGB/T 4337, GB/T 3075, GB/T 63698
±­Í»GB/T 4156
À­ÉîÓëÀ­ÉîÔØºÉGB/T 15825.3
×¶±­GB/T 15825.6
À©¿×GB/T 15825.4


Ò½ÓõçÆ÷

Ò½ÁÆ×°±¸µÄÐÔÄÜˮƽÊÇÒ½ÔºÌṩ¸ßˮƽҽÁÆÐ§À͵Ļù´¡£¬ÆäÖÊÁ¿Çå¾²ÊÇÖÚ¶àÒ½ÁÆ×°±¸»ñµÃÏà¹Ø²¿·ÖÈÏÖ¤ÔÊÐí±Ø²»¿ÉÉÙµÄÖ÷ÒªÖ¸±ê¡£Ö»Óи÷·½ÃæÐÔÄܲâÊÔÇкϱê×¼£¬²Å»ª°ü¹ÜÒ½ÁÆÐ§À͵ÄÎȹÌ¡£


²úÆ·¹æÄ££º

B³¬»ú¡¢ÐĵçͼÒÇ¡¢µç×ÓѪѹ¼Æ¡¢ÖÐÆµÖÎÁÆÒÇ¡¢µç¶¯ÂÖÒΡ¢ÊÖÊõ´²¡¢ÑªÌÇÒÇ¡¢ÈÈÀíÁÆÒÇ¡¢ÖÎÁƵơ¢×¢Éä±Ã¡¢¾¯±¨Áå¡¢Ìåμơ¢¹ÇÃܶȼì²éÒÇ¡¢CTµÈÒ½ÁÆ×°±¸¡£


8-1.jpg


²âÊÔÖÜÆÚ£º

7¸öÊÂÇéÈÕ


²âÊÔÏîÄ¿£º

¿É¿¿ÐÔÓëÇéÐÎÊÔÑ飺

1695260361626.jpg


µç´Å¼æÈݲâÊÔ¼°Õû¸Ä£º

1695260384866.jpg


µçÆøÇå¾²¼ì²â£º

1695260400734.jpg

Æû³µµç×Ó

Î人ÖйúÊ®´óÓéÀֶIJ©³ÇÍøÖ·ÊµÑéÊÒ¿ÉΪ¿Í»§¿ªÕ¹Æû³µ¼°Á㲿¼þÏà¹Ø²âÊÔЧÀÍÏîÄ¿ £»ÖйúÊ®´óÓéÀֶIJ©³ÇÍøÖ·¼ì²âЧÀÍÏîÄ¿ÀàÐͰüÀ¨Æû³µÏßÊø¼°ÅþÁ¬Æ÷¡¢Æû³µµç×Ó¼°Ä£×é¡¢Æû³µÁ㲿¼þÇå½à¶È¼ì²â¡¢¿É¿¿ÐÔÊÔÑé¡¢Æû³µÄÚÍâÊΡ¢Æû³µ·ÂÕæÆÊÎö¡¢Æû³µÖÊÁÏ¡¢Á¿²âÊÖÒÕЧÀÍ¡¢»¯Ñ§ÆÊÎö¡¢Ê§Ð§ÆÊÎö¡¢µç´Å¼æÈÝ£¨EMC£©µÈ¡£ 


1695179407328.jpg


1.ÏßÊø/ÅþÁ¬Æ÷²âÊÔЧÀÍ

ÌìÆøÇéÐΣºÄÍÈÈÐÔ¡¢Äͺ®ÐÔ¡¢ÀäÈȹ¥»÷¡¢¸ßβÙ×÷¡¢¸´ºÏÇéÐΡ¢Î¶È/ʪ¶ÈÑ­»·¡¢·À³±ÐÔ £»

»úеÇéÐΣºÄÍÂýËÙ»¬¶¯Ä¦²ÁÁ¦¡¢Öظ´²å°ÎÄ;ÃÐÔ¡¢ÄÍÕñ¶¯ÐÔ¡¢ÄÍ»úе¹¥»÷Á¦¡¢Ä͵øÂä¹¥»÷Á¦ £»

»úеǿ¶È£º»¤Ì×ÀëÍÑÁ¦¡¢ÅþÁ¬Æ÷½áЭÁ¦¡¢ÅþÁ¬Æ÷ÀëÍÑÁ¦¡¢ËøÐ­Á¦¡¢½âËøÁ¦¡¢ÃÜ·âÐÔ¡¢¶Ë×Ó½áЭÁ¦¡¢¶Ë×ÓÀëÍÑÁ¦¡¢µçÏ߸½¼þ¿¹À­Ç¿¶È¡¢¶Ë×ÓÍäÇúÇ¿¶È¡¢¶Ë×ÓÈä±äÇ¿¶È¡¢¶Ë×Ó¼á³ÖÁ¦¡¢½ÓºÏ/ÀëÍÑ´¥¸Ð¡¢¶Ë×ÓÓ뻤Ì×½áЭÁ¦

»¯Ñ§ÇéÐΣº·ÀË®ÐÔ¡¢½á¶ÊÔÑé¡¢¿¹¶³ÄÜÁ¦¡¢·À³¾ÐÔ¡¢ÄÍÑÎÎíÐÔ¡¢ÄÍ»¯Ñ§ÊÔ¼Á¡¢ÄͶþÑõ»¯ÁòÐÔ¡¢¿¹Ó¦Á¦ÇÖÊ´¡¢ÄͳôÑõÐÔ £»

µçÆøÇ¿¶È£º½Ó´¥µç×è¡¢Ä͵äÖʵçÁ÷ÐÔ¡¢Í¨µçºóζÈÉÏÉý¡¢¾øÔµµç×è¡¢Ä͸ßѹÐÔ¡¢Ð¹Â¶µçÁ÷¡¢¹ýÁ¿µçÁ÷³ÐÔØ¡¢ÄÍÀËÓ¿ÐÔ¡¢ ˲¶Ï¼ì²âÉýΡ£


4-1.jpg


2.µç×Ó¼°Ä£×é²âÊÔ

Á㲿¼þµç´Å¼æÈÝEMC£º·øÉä·¢Éä¡¢´«µ¼·¢Éä¡¢¿¹ÈŶȡ¢µçÁ÷×¢Èë¡¢¾²µç·Åµç £»

µçÆøÐÔÄÜ£ºµþ¼Ó½»Á÷¡¢¾øÔµ×迹¡¢µçѹÖè½µ¸´Î»¡¢¹ýµçѹ¡¢½ÓµØÆ«ÒÆ¡¢·´Ïòµçѹ¡¢¿ªÂ·ÊÔÑé¡¢¹ýµçÁ÷¡¢»÷´©Ç¿¶È¡¢Ð¹Ð¹µçÁ÷¡¢Í¨µçζÈÉÏÉý¡¢Æô¶¯ÈŶ¯µçѹ £»

¹¦Ð§ÑéÖ¤ÐÔ£º¹Î²ÁÐÔ²âÊÔ¡¢¿¹Ëéʯ¹¥»÷²âÊÔ¡¢¶Æ²ãºñ¶È¡¢¸½×ÅÁ¦¡¢¿¹ÇÖÊ´ÐÔ¡¢ÄÍË®ÐÔ¡¢ÄÍÄ¥ÐÔ¡¢¸ßѹˮ³åÏ´¡¢Á¦Ñ§ÐÔÄܲâÊÔ¡¢ÍçÇ¿¶È²âÊÔ¡¢±äÐÎÁ¿²âÊÔ¡¢½á¶¡¢»ìÏýÆøÌåÇÖÊ´²âÊÔ¡¢ÄͳôÑõ¡¢·À³±ÐÔ¡¢ÀäÈȹ¥»÷¡¢¸ßÎÂÇéÐβâÊÔ¡¢µÍÎÂÇéÐβâÊÔ¡¢ÆáĤ¹¥»÷²âÊÔ¡¢¹¦Ð§Ä;ÃÐÔ²âÊÔ¡¢ÒòËØÆÊÎö¡¢½ûÓÃÎïÖÊ¡¢Õñ¶¯²âÊÔ¡¢Èý×ÛºÏÕñ¶¯²âÊÔ¡¢·À³¾¡¢·ÀË®¡¢Á㲿¼þ³ß´çÁ¿²â¡¢ÄÍÖÖÖÖ»¯Ñ§ÊÔ¼Á±»¶¯¼°»úµçÔªÆø¼þÆÊÎö£ºÔª¼þÖÊÁÏÆÊÎö¡¢Ôª¼þ»úеÎïÀíÆÊÎö¡¢Ôª¼þµçÐÔ¼°¹¦Ð§²âÊÔ¡¢Ôª¼þÊÙÃü²âÊÔ¡¢Ôª¼þÇéÐοɿ¿ÐÔ²âÊÔ¡¢Ôª¼þʧЧÆÊÎö¡¢Ôª¼þ×ÛºÏÆ·ÖÊÑéÖ¤¡¢¹¦Ð§²âÊÔ¡¢µç²ÎÊý²âÊÔ¡¢¿¹¾²µçÆ·¼¶ÑéÖ¤¡¢ÎÂʪ¶ÈÃô¸ÐÆ·¼¶ÑéÖ¤¡¢ ·â×°ÖÊÁ¿ÑéÖ¤¡¢Ê§Ð§ÆÊÎö¡¢×ÛºÏÆ·ÖÊÑéÖ¤¡£


4-2.jpg

4-3.jpg


3.ÄÚ/ÍâÊβâÊÔ

ÍâÊμþ²âÊÔ£ºÍ¿²ã/¶Æ²ãºñ¶È¡¢¸½×ÅÁ¦¡¢ÄÍÄ¥¡¢Æéá«ÎÂÀÏ»¯¡¢×ÏÍâ/믵ƹâÀÏ»¯¡¢·À³¾·ÀÓê £»

ÄÚÊμþ²âÊÔ£ºÆéá«ÎÂÑ­»·²âÊÔ¡¢Æéá«Î¹¥»÷²âÊÔ¡¢×ÏÍâ/믵ÆÀÏ»¯¡¢ÓêÁܲâÊÔ¡¢·À³¾²âÊÔ £»

4-4.jpg


4.¿É¿¿ÐÔ²âÊÔ

UV²âÊÔ¡¢ë¯µÆÀÏ»¯²âÊÔ¡¢Èý×ۺϲâÊÔ¡¢HALT²âÊÔ¡¢¿ìËÙαä²âÊÔ¡¢ ÀäÈȹ¥»÷²âÊÔ¡¢»úе¹¥»÷²âÊÔ¡¢ÑÎÎí²âÊÔ¡£

4-5.jpg


5.ÖÊÁϲâÊÔЧÀÍ

½ðÊôÖÊÁÏ

Á¦Ñ§ÐÔÄܲâÊÔ£º³£ÎÂÀ­Éì²âÊÔ¡¢ÍäÇúÊÔÑé¡¢µ¯Á¦²âÊÔ¡¢ÂÝ˿Ť¾Ø²âÊÔ¡¢Ó²¶È £»

ÒòËØ²âÊÔ£ºÒòËØ¶¨ÐÔ¶¨Á¿²âÊÔ¼°ÆÊÎöЧÀÍ¡¢ÇÖÊ´²âÊÔ £»

»ú¹¹ÆÊÎö£º½ðÏàÆÊÎö¡¢¶Æ²ãÆÊÎö¡¢Ê§Ð§ÆÊÎö¡¢ÏÔ΢ÆÊÎö £»

³ß´çÕÉÁ¿£ºÆ½Õû¶È¡¢Í¬Öá¶È¡¢´Ö²Ú¶ÈÕÉÁ¿¡£

4-6.jpg

¸ß·Ö×ÓÖÊÁÏ

»úеÁ¦Ñ§ÐÔÄܲâÊÔ£ºÃܶÈÓë±ÈÖØ¡¢À­Éì/ÄÓÇú/ѹËõÐÔÄÜ¡¢¹¥»÷¡¢ÂåÊÏ/ÉÛÊÏÓ²¶È¡¢Ç¦±ÊÓ²¶È £»

ÈÈѧÐÔÄܲâÊÔ£ºÈÛÈÚÖ¸Êý/È۵㡢ˮ·Ö/»Ò·Ö¡¢ÈÈÊ§ÖØ¡¢²£Á§»¯Î¶ȡ¢ÈȱäÐÎζȡ¢ÈÈÅòÕÍϵÊý £»

ËÜÁÏ×èȼ¼°µçÐÔÄܲâÊÔ£ºUL×èȼÐÔ²âÊÔ¡¢Íâòµç×èÂʲâÊÔ¡¢Ìå»ýµç×èÂʲâÊÔ £»

ÖÊÁÏÒòËØÆÊÎö²âÊÔ£ºÖÖÖÖÓлúÎïÒòËØ¶¨ÐÔ¶¨Á¿ÆÊÎö¡£


6.»¯Ñ§²âÊÔ

ELV ²âÊÔ

ÔÚËùÓÐµÄÆû³µ²¿¼þºÍÖÊÁÏÖжÔÓк¦ÎïÖʵĺ¬Á¿¼°Ê¹ÓþÙÐÐÏÞÖÆ £»

ÔÚ³µÁ¾µÄÉè¼ÆÀú³ÌïÔÌ­Óк¦ÎïÖʵÄʹÓÃ

2003Äê7ÔÂ1ÈÕºó£¬Í¶·ÅÊг¡µÄ³µÁ¾ÖÐÈ·±£²»º¬Hg¡¢Cd¡¢Pb¡¢Cr(VI)£¬×é·Ö£¨¿íÃâÌõÀýÖл®¶¨µÄ³ýÍ⣩ÔÚËùÓв¿¼þºÍÖÊÁÏÖнûÓÃ×é·ÖµÄÏÞÁ¿


ïÓ (Cd)¡Ü100ppm£¨0.01%£©

¹¯ (Hg)¡Ü1000ppm£¨0.1%£©

Ǧ (Pb)¡Ü1000ppm£¨0.1%£©

Áù¼Û¸õ (CrVI)¡Ü1000ppm£¨0.1%£©

PBB¶àäåÁª±½¡Ü1000ppm£¨0.1%£©

PBDE¶àäåÁª±½ÃÑ¡Ü1000ppm£¨0.1%£©


Æû³µÍ¿Áϼì²â

ÒÀ¾Ý¡¶Æû³µÍ¿ÁÏÖÐÓк¦ÎïÖÊÏÞÁ¿¡·(GB 24409-2009)Œ¦Æû³µÍ¿ÁÏÖÐÓж¾Óк¦ÎïÖʾÙÐмì²â


AÀàÍ¿ÁÏÖÐÓк¦ÎïÖʵÄÏÞÁ¿ÒªÇó£º

1695180286014.jpg


BÀàÍ¿ÁÏÖÐÓк¦ÎïÖʵÄÏÞÁ¿ÒªÇó£º

1695180308077.jpg


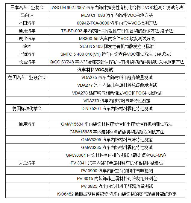
VOC²âÊÔ²âÊÔÏîÄ¿£º

1695180321619.jpg


³µÄÚ¿ÕÆøVOC²âÊÔ

GB/T 27630-2011 ³ËÓóµÄÚ¿ÕÆøÖÊÁ¿ÆÀ¼ÛÖ¸ÄÏ

HJ/T 400-2007 ³µÄÚ»Ó·¢ÐÔÓлúÎïºÍȩͪÀàÎïÖʲÉÑù²â¶¨ÒªÁì


Æû³µÁ㲿¼þVOC²âÊÔ

1695180378091.jpg


7.Á㲿¼þÇå½à¶È²âÊÔ

Çå½à¶È²âÊÔ×îÔçÓ¦ÓÃÓÚº½¿Õº½Ì칤ҵ£¬20ÊÀ¼Í60ÄêÔÂÃÀ¹úÆû³µ¹¤³ÌЭ»á£¨SAE£©ºÍÃÀ¹úº½¿Õº½Ì칤ҵЭ»á£¨AIA£©×îÏÈʹÓÃͳһµÄÇå½à¶È±ê×¼ £»Æû³µÐÐÒµÓе¹úÆû³µ¹¤ÒµÐ­»áÓÚ2015Äê3ÔÂÐû²¼ÁËÇå½à¶È²âÊÔ±ê×¼£¨VDA19-2015£©¼°¹ú¼Ê±ê×¼ISO16232:2007£¬ÆÕ±éÓ¦ÓÃÓÚÆû³µÐÐÒµÖÐ £»

Çå½à¶ÈÊÇÖ¸Áã¼þ¡¢×ܳɼ°Õû»úµÈµÄÌØ¶¨²¿Î»±»ÔÓÖÊÎÛȾµÄˮƽ£¬ÇÒÌåÏÖÁã¼þ»ò²úƷϴ媺óÔÚÆäÍâò²ÐÁôµÄÎÛÎïµÄÁ¿¡£


Çå½à¶ÈÆÊÎö·ÖΪÈý¸ö°ì·¨£º

1.´ÓÁ㲿¼þÍâòÎÛȾÎï¿ÅÁ£Í¨¹ýÝÍȡҺÀ´Ï´åª»ñµÃ¡£

2.ÒºÌåÓùýÂËĤ¾ÙÐйýÂË¡£

3.½«¹ýÂËĤ¾ÙÐÐÆÊÎöÒÔÈ·¶¨¿ÅÁ£µÄÖÊÁ¿¡¢ÊýÄ¿¡¢³ß´çºÍÀàÐÍ¡£


8.Á㲿¼þ·ÂÕæÆÊÎö

Õñ¶¯ÆÊÎö£ºÔÚÉè¼Æ½×¶ÎÔ¤¹ÀÄ £¿é¼°ÏµÍ³µÄÕñ¶¯ÌØÕ÷£¬È·¶¨Ä £¿é¼°ÏµÍ³ÔÚÂÄÀúÒ»¶¨ÆµÂʹæÄ£ÓëÕñ·ùºó£¬Æä½á¹¹Ó빦ЧÊÇ·ñʧЧ¡£

¹¥»÷ÆÊÎö£ºÔÚÉè¼Æ½×¶ÎÔ¤¹ÀÄ £¿é¼°ÏµÍ³ÔÚÂÄÀúÖ¸¶¨ÐÎ̬µÄ¹¥»÷ÔØºÉºó£¬Æä½á¹¹Ó빦ЧÊÇ·ñʧЧ¡£

µøÂäÆÊÎö£ºÔÚÉè¼Æ½×¶ÎÔ¤¹ÀЯ´øÐ͵ç×Ó²úÆ·Ä £¿é¼°ÏµÍ³ÔÚÂÄÀúÌØ¶¨¸ß¶ÈµÄ×ÔÓɵøÂäÎ飬Æä½á¹¹Ó빦ЧÊÇ·ñʧЧ¡£

¾²Á¦ÆÊÎö£ºÔÚÉè¼Æ½×¶ÎÔ¤¹ÀÄ £¿é¼°ÏµÍ³µÄ¸Õ¶È¼°Ç¿¶ÈÄÜ·ñµÖ´ïÉè¼ÆÕßµÄÒªÇó£¬Ð­ÖúÉè¼ÆÕßÓÅ»¯Éè¼Æ¡£

ÈÈ´«ÆÊÎö£ºÆÀ¹Àϵͳ¼°µç×ÓÁã×é¼þ²úÆ·Ö®ÍâòζÈ¡£

¹âͨѶµç×Ó

Ò»¡¢¹âµç×ÓÔªÆ÷¼þÎïÀíÌØÕ÷²âÊÔÏîÄ¿£º

1¡¢ÄÚ²¿Ë®Æû£ºÈ·¶¨ÔÚ½ðÊô»òÌÕ´É·â×°µÄ¹âµç×ÓÆ÷¼þÄÚ²¿ÆøÌåÖÐË®Æûº¬Á¿¡£

2¡¢ÃÜ·âÐÔ£ºÈ·¶¨¾ßÓÐÄÚ¿ÕÇ»µÄ¹âµç×ÓÆ÷¼þ·â×°µÄÆøÃÜÐÔ¡£

3¡¢¿ÉȼÐÔ£ºÈ·¶¨¹âµç×ÓÆ÷¼þËùʹÓÃÖÊÁϵĿÉȼÐÔ¡£

4¡¢¼ôÇÐÁ¦£ºÈ·¶¨¹âµç×ÓÆ÷¼þµÄоƬºÍÎÞÔ´Æ÷¼þ×°ÖÃÔÚ¹Ü×ù»òÆäËû»ùƬÉÏʹÓÃÖÊÁϺ͹¤ÒÕµÄÍêÕûÐÔ¡£

5¡¢¿Éº¸ÐÔ£ºÈ·¶¨ÐèÒªº¸µÄ¹âµç×ÓÆ÷¼þÒýÏß(Ö±¾¶Ð¡ÓÚ30175mmµÄÒýÏߣ¬ÒÔ¼°½ØÃæ»ýÏ൱µÄ±âƽÒýÏß)µÄ¿Éº¸ÐÔ¡£

6¡¢ESDÀ«Öµ£ºÈ·¶¨¹âµç×ÓÆ÷¼þÊܾ²µç·Åµç×÷ÓÃËùÔì³ÉËðÉ˺ÍÍË»¯µÄѸËٶȺ͸ÐÓ¦ÐÔ¡£

7¡¢ÒýÏß¼üºÏÇ¿¶È£ºÈ·¶¨¹âµç×ÓÆ÷¼þ½ÓÄɵÍκ¸¡¢ÈÈѹº¸¡¢³¬Éùº¸µÈÊÖÒÕµÄÒýÏß¼üºÏÇ¿¶È¡£


5-1.jpg


¶þ¡¢¹âµç×ÓÔªÆ÷¼þ³£¼ûµÄ»úеÊÔÑéÏîÄ¿£º

1¡¢»úе¹¥»÷£ºÈ·¶¨¹âµç×ÓÆ÷¼þÊÇ·ñÄÜÊÊÓÃÔÚÐè¾­ÊÜÖеÈÑÏ¿áˮƽ¹¥»÷µÄµç×Ó×°±¸ÖС£¹¥»÷¿ÉÄÜÊÇװж¡¢ÔËÊä»òÏÖ³¡Ê¹ÓÃÀú³ÌÖÐͻȻÊÜÁ¦»òÇ¿ÁÒÕñ¶¯Ëù±¬·¢µÄ¡£

2¡¢±äƵÕñ¶¯£ºÈ·¶¨Ôڹ淶ƵÂʹæÄ£ÄÚÕñ¶¯¶Ô¹âµç×ÓÆ÷¼þ¸÷²¿¼þµÄÓ°Ïì¡£

3¡¢Èȹ¥»÷£ºÈ·¶¨¹âµç×ÓÆ÷¼þÔÚÔâÊܵ½Î¶Ⱦç±äʱµÄ¶Ô¿¹ÄÜÁ¦ºÍ±¬·¢µÄ×÷Óá£

4¡¢²å°ÎÄ;ÃÐÔ£ºÈ·¶¨¹âµç×ÓÆ÷¼þ¹âÏËÅþÁ¬Æ÷µÄ²åÈëºÍ°Î³ö£¬¹â¹¦ÂÊ¡¢ÏûºÄºÍ·´ÉäµÈ²ÎÊýÊÇ·ñÖª×ãÖØ¸´ÐÔÒªÇó¡£

5¡¢´æ´¢ÊÔÑ飺ȷ¶¨¹âµç×ÓÆ÷¼þÄÜ·ñ¾­ÊܸßÎÂ˳µÍÎÂÏÂÔËÊäºÍÖü´æ¡£

6¡¢Î¶ÈÑ­»·£ºÈ·¶¨¹âµç×ÓÆ÷¼þÔâÊÜÖÕµã¸ßζȺÍÖÕµãµÍζȵÄÄÜÁ¦£¬ÒÔ¼°ÖÕµã¸ßζȺÍÖÕµãµÍζȽ»Ìæ×ª±ä¶Ô¹âµç×ÓÆ÷¼þµÄÓ°Ïì¡£

7¡¢ºã¶¨ÊªÈÈ£ºÈ·¶¨ÃÜ·âºÍ·ÇÃÜ·â¹âµç×ÓÆ÷¼þÄÜ·ñͬʱÔâÊÜ»®¶¨µÄζȺÍʪ¶È¡£

8¡¢¸ßÎÂÊÙÃü£ºÈ·¶¨¹âµç×ÓÆ÷¼þ¸ßμÓËÙÀÏ»¯Ê§Ð§»úÀíºÍÊÂÇéÊÙÃü¡£


5-2.jpg


Èý¡¢¹âµç×ÓÔªÆ÷¼þ¼ÓËÙÀÏ»¯ÊÔÑ飺

ÔÚ¹âµç×ÓÆ÷¼þÉÏÊ©¼Ó¸ßΡ¢¸ßʪºÍÒ»¶¨µÄÇý¶¯µçÁ÷¾ÙÐмÓËÙÀÏ»¯¡£ÒÀ¾ÝÊÔÑéµÄЧ¹ûÀ´ÅжϹâµç×ÓÆ÷¼þ¾ß±¸¹¦Ð§ºÍËðʧ¹¦Ð§£¬ÒÔ¼°ÎüÊպ;ÜÊÕ£¬²¢¿É¶Ô¹âµç×ÓÆ÷¼þÊÂÇéÌõ¼þ¾ÙÐе÷½âºÍ¶Ô¿É¿¿ÐÔ¾ÙÐÐÅÌËã¡£

1¡¢¸ßμÓËÙÀÏ»¯£º¼ÓËÙÀÏ»¯Àú³ÌÖеĻù±¾ÇéÐÎÓ¦Á¦Ê½¸ßΡ£ÔÚʵÑéÀú³ÌÖУ¬Ó¦°´ÆÚ¼à²âÑ¡¶¨µÄ²ÎÊý£¬Ö±µ½ÍË»¯Áè¼ÝÊÙÃüÖÕֹΪֹ¡£

2¡¢ºãÎÂÊÔÑ飺ºãÎÂÊÔÑéÓë¸ßÎÂÔËÐÐÊÔÑéÀàËÆ£¬Ó¦»®¶¨ºãÎÂÊÔÑéÑùÆ·ÊýÄ¿ºÍÔÊÐíʧЧÊý¡£

3¡¢±äÎÂÊÔÑ飺ת±äζȵĸßμÓËÙÀÏ»¯ÊÔÑéÊǰ´ÆÚ°´Ë³ÐòÖð²½Éý¸ßζÈ(ÀýÈ磬60¡æ¡¢85¡æºÍ100¡æ)¡£

4¡¢Î¶ÈÑ­»·£º³ýÁË×÷ΪÇéÐÎÓ¦Á¦ÊÔÑéÐèÒª¶Ô¹âµç×ÓÆ÷¼þ¾ÙÐÐζÈÑ­»·Í⣬ζÈÑ­»·»¹¿ÉÒԶԹܵç×ÓÆ÷¼þ¾ÙÐмÓËÙÀÏ»¯¡£


5-3.jpg


ζÈÑ­»·µÄ¼ÓËÙÀÏ»¯Ä¿µÄÒ»Ñùƽ³£²»ÊÇΪÁËÒýÆðÌØ¶¨µÄÐÔÄܲÎÊýµÄÍË»¯£¬¶øÊÇΪÁËÌṩ·â×°ÔÚ×é¼þÀïµÄ¹â·ºã¾Ã»úеÎȹÌÐԵĸ½¼Ó˵Ã÷¡£

º½¿Õµç×Ó

º½¿Õº½Ì칤ҵÖÐʹÓõÄÖÊÁÏÆ·ÖÖ·±¶à£¬¼ÈÓÐÖÖÖÖ½ðÊôÖÊÁÏ¡¢¸ß¾ÛºÏÎï¡¢ÎÞ»úÖÊÁÏ£¬ÓÖÓи´ºÏÖÊÁϺÍÌØÖÖÒºÌå¡£ º½¿Õº½ÌìÁìÓò¿É¿¿ÐÔ¼ì²âÖ÷񻃾¼°µÄ²úÆ·Öֱ𣺺½¿Õ·¢ÄîÍ· £»¸ßκϽð £»·É»úÓøְ塢·É»úÓûú²ÕÂÁ°å £»³¬µ¼ÖÊÁÏ £»·É´¬ÖÊÁÏ £»·É»úÁ㲿¼þ £»Éý½µ¼Ü £»ÂÝÐý½° £»º½¿Õ½ô¹Ì¼þµÈµÈ¡£     


1695180886038.jpg


Ö÷Òª¼ì²âÏîÄ¿£º        

·É»ú¼°ÆäÁ㲿¼þ½ðÊô²ÄÖÊÅжϠ       

½ðÊôÖÊÁÏ¿¹Æ£ÀÍÐÔÄÜ¡¢ÌìÆøÇÖÊ´¼ì²â        

½ðÊôÖÊÁÏÎïÀí»úеÐÔÄÜ£ºÀ­ÉìÍäÇúµÍι¥»÷µÈ    

Æéá«ÎÂµÍÆøÑ¹ÊÔÑé   

º¸½Ó¹¤ÒÕÆÀ¶¨£¬º¸²Ä¸´Ñé        

·É»úÖÊÁÏÎÞËð̽ÉË        

·É»úÁ㲿¼þÇÖÊ´¡¢¶ÏÁÑʧЧÆÊÎö        

·É»ú½ô¹Ì¼þÐÔÄܼì²â


6-1.jpg


²âÊÔÏîÄ¿ £º

²âÊÔÏîÄ¿

²âÊÔ±ê×¼

ζȺ͸߶ÈÊÔÑé

RTCA/DO160 E/F/G¡¢HB6167-2014

ζÈת±äÊÔÑé

RTCA/DO160 E/F/G¡¢HB6167-2014

ʪ¶ÈÊÔÑé

RTCA/DO160 E/F/G¡¢HB6167-2014

ÊÂÇé¹¥»÷¼°×¹×²Çå¾²ÊÔÑé

RTCA/DO160 E/F/G¡¢HB6167-2014

Õñ¶¯ÊÔÑé

RTCA/DO160 E/F/G¡¢HB6167-2014¡¢HB 8466-2014

±¬Õ¨ÐÔ´óÆøÊÔÑé

RTCA/DO160 E/F/G¡¢HB6167-2014

Á÷ÌåÃô¸ÐÊÔÑé

RTCA/DO160 E/F/G¡¢HB6167-2014

ɳ³¾ÊÔÑé

RTCA/DO160 E/F/G¡¢HB6167-2014

ù¾úÊÔÑé

RTCA/DO160 E/F/G¡¢HB6167-2014

ÑÎÎíÊÔÑé

RTCA/DO160 E/F/G¡¢HB6167-2014

½á±ùÊÔÑé

RTCA/DO160 E/F/G¡¢HB6167-2014

·À»ð¡¢¿ÉȼÐÔÊÔÑé

RTCA/DO160 E/F/G¡¢HB6167-2014¡¢HB8491-2014¡¢HB5470-2014

ÖØÐÄ¡¢ÖØÁ¿²âÊÔ

×Ô½ç˵ҪÁì

¼ÓËÙÂÊÊÔÑé

ISO 2669:1995

½Ó´¥Î¶È/ÎÂÉý

×Ô½ç˵ҪÁì

¿É¿¿ÐÔÊÔÑé

HB 6139-1987


½ðÊôÖÊÁÏ

½ðÊôÖÊÁÏÊÇÖ¸¾ßÓйâÔó¡¢ÑÓÕ¹ÐÔ¡¢ÈÝÒ×µ¼µç¡¢´«ÈȵÈÐÔ×ÓµÄÖÊÁÏ¡£½ðÊôÖÊÁÏͨ³£·ÖΪÐþÉ«½ðÊô¡¢ÓÐÉ«½ðÊôºÍÌØÖÖ½ðÊôÖÊÁÏ¡£ÐþÉ«½ðÊô°üÀ¨Ìú¡¢¸õ¡¢Ã̵È £»ÓÐÉ«½ðÊôÊÇÖ¸³ýÌú¡¢¸õ¡¢ÃÌÒÔÍâµÄËùÓнðÊô¼°ÆäºÏ½ð£¬Í¨³£·ÖΪÇá½ðÊô¡¢ÖؽðÊô¡¢¹ó½ðÊô¡¢°ë½ðÊô¡¢ÓÐÊý½ðÊôºÍÏ¡ÍÁ½ðÊôµÈ £»ÌØÖÖ½ðÊôÖÊÁϰüÀ¨²î±ðÓÃ;µÄ½á¹¹½ðÊôÖÊÁϺ͹¦Ð§½ðÊôÖÊÁÏ¡£

 

½ðÊôÖÊÁÏͨÀýµÄ¼ì²âÏîÄ¿°üÀ¨£º

Ò»¡¢ÒòËØÆÊÎö

ÒòËØÆÊÎöÔÚÏÖ´ú²úÆ·Ñз¢Öм«Îª³£¼û¡£ÒòËØÆÊÎöµÄÄ¿µÄ¾ÍÊÇÏàʶ²úÆ·µÄÒòËØ¡¢ÔªËØ¡¢Åä±È¡¢ÔÓÖʵÈÎÊÌ⡣ͨ¹ýÒòËØÆÊÎö£¬ÎÒÃÇ¿ÉÒÔÖ¸µ¼²úÆ·¼Ó¹¤¹¤ÒÕµÄˢУ¬ÓÅ»¯²úÆ·Åä·½µÄ±ÈÀý£¬Ñо¿²î±ðÎïÖÊ»ìÏýÐÔÄÜ¡£

 

¶þ¡¢À­ÉìÊÔÑé

À­ÉìÊÔÑéÊÇÖ¸ÔÚÔâÊÜÖáÏòÀ­ÉìÔØºÉϲⶨÖÊÁÏÌØÕ÷µÄÊÔÑéÒªÁ졣ʹÓÃÀ­ÉìÊÔÑé»ñµÃµÄÊý¾Ý¿ÉÒÔÈ·¶¨ÖÊÁϵĵ¯ÐÔ¼«ÏÞ¡¢É쳤ÂÊ¡¢µ¯ÐÔÄ£Á¿¡¢±ÈÀý¼«ÏÞ¡¢Ãæ»ýËõ¼õÁ¿¡¢À­ÉìÇ¿¶È¡¢Çü·þµã¡¢Çü·þÇ¿¶ÈºÍÆäËüÀ­ÉìÐÔÄÜÖ¸±ê¡£

 

Èý¡¢ÍäÇúÊÔÑé

ÍäÇúÊÔÑé²â¶¨ÖÊÁÏÔâÊÜÍäÇúÔØºÉʱµÄÁ¦Ñ§ÌØÕ÷µÄÊÔÑ飬ÊÇÖÊÁÏ»úеÐÔÄÜÊÔÑéµÄ»ù±¾ÒªÁìÖ®Ò»¡£ÍäÇúÊÔÑéʱ£¬ÊÔÑùÒ»²àΪµ¥ÏòÀ­É죬ÁíÒ»²àΪµ¥ÏòѹËõ£¬×î´óÕýÓ¦Á¦·ºÆðÔÚÊÔÑùÍâò£¬¶ÔÍâòȱÏÝÃô¸Ð£¬Òò´Ë£¬ÍäÇúÊÔÑé³£ÓÃÓÚÄ¥Á·ÖÊÁÏÍâòȱÏÝÈçÉøÌ¼»òÍâò´ã»ð²ãÖÊÁ¿µÈ¡£

 

ËÄ¡¢¹¥»÷²âÊÔ

¹¥»÷ÊÔÑéÒ»Ñùƽ³£ÊÇÈ·¶¨¾üÓá¢ÃñÓÃ×°±¸ÔÚ¾­ÊÜÍâÁ¦Ã°·¸»ò×÷ÓÃʱ²úÆ·µÄÇå¾²ÐÔ¡¢¿É¿¿ÐÔºÍÓÐÓÃÐÔµÄÒ»ÖÖÊÔÑéÒªÁì¡£


1695181746268.jpg 


°´Î¶ÈÀ´·Ö£¬¹¥»÷ÊÔÑé·ÖΪ£º

³£Î¹¥»÷ÊÔÑé £»ÔÚ³£ÎÂϾÙÐÐÊÔÑ飬һÑùƽ³£ÔÚ23¡À5¡æµÄ¹æÄ£ÄÚ¡£

µÍι¥»÷ÊÔÑé £»ÔÚµÍνéÖÊÏÂÉúÑÄһ׼ʱ¼ä£¬Ê¹Î¶ȵִïÒªÇóºó¿ìËÙÈ¡³öÍê³É¹¥»÷ÊÔÑé¡£

 

Îå¡¢Ó²¶È²âÊÔ

ËùνӲ¶È£¬¾ÍÊÇÖÊÁ϶Կ¹¸üÓ²ÎïѹÈëÆäÍâòµÄÄÜÁ¦¡£Æ¾Ö¤ÊÔÑéÒªÁìºÍ˳Ӧ¹æÄ£µÄ²î±ð£¬Ó²¶Èµ¥Î»¿É·ÖΪ²¼ÊÏÓ²¶È¡¢Î¬ÊÏÓ²¶È¡¢ÂåÊÏÓ²¶È¡¢ÏÔ΢άÊÏÓ²¶ÈµÈÐí¶àÖÖ£¬²î±ðµÄµ¥Î»Óвî±ðµÄ²âÊÔÒªÁ죬ÊÊÓÃÓÚ²î±ðÌØÕ÷µÄÖÊÁÏ»ò³¡ºÏ¡£

 

Áù¡¢ÑÎÎíÊÔÑé

ÑÎÎíÊÔÑéÊÇÒ»ÖÖÖ÷ҪʹÓÃÑÎÎíÊÔÑé×°±¸Ëù´´Á¢µÄÈ˹¤Ä£ÄâÑÎÎíÇéÐÎÌõ¼þÀ´ÉóºË²úÆ·»ò½ðÊôÖÊÁÏÄÍÇÖÊ´ÐÔÄܵÄÇéÐÎÊÔÑé¡£


¿É×öÊÔÑéÒªÁ죺

ÖÐÐÔÑÎÎíÊÔÑ飨LRHS-108-RY£©

ÑÎÎíÊÔÑ飨LRHS-270-RY£©

´×ËáÑÎÎíÊÔÑ飨LRHS-412-RY£©

Í­¼ÓËÙ´×±¾ÄÜÊÔÑé

¸ßÎÂʪÈÈÊÔÑé


7-1.jpg 


Æß¡¢½ðÏàÆÊÎö

½ðÏàÆÊÎöÊǽðÊôÖÊÁÏÊÔÑéÑо¿µÄÖ÷ÒªÊÖ¶ÎÖ®Ò»£¬½ÓÄɶ¨Á¿½ðÏàѧԭÀí£¬Óɶþά½ðÏàÊÔÑùÄ¥Ãæ»ò±¡Ä¤µÄ½ðÏàÏÔ΢×éÖ¯µÄÕÉÁ¿ºÍÅÌËãÀ´È·¶¨ºÏ½ð×éÖ¯µÄÈýά¿Õ¼äÐÎò£¬´Ó¶ø½¨ÉèºÏ½ðÒòËØ¡¢×éÖ¯ºÍÐÔÄܼäµÄ¶¨Á¿¹ØÏµ¡£

 

Ö÷Òª¼ì²âÏîÄ¿£º

1¡¢º¸½Ó½ðÏàÄ¥Á· £»

2¡¢ÖýÌú½ðÏàÄ¥Á· £»

3¡¢ÈÈ´¦Öóͷ£ÖÊÁ¿Ä¥Á· £»

4¡¢ÖÖÖÖ½ðÊôÖÆÆ·¼°Ô­ÖÊÁÏÏÔ΢×é֯ĥÁ·¼°ÆÀ¶¨ £»

5¡¢ÖýÌú¡¢Öý¸Ö¡¢ÓÐÉ«½ðÊô¡¢Ô­²ÄµÍ±¶È±ÏÝÄ¥Á· £»

6¡¢½ðÊôÓ²¶È£¨HV¡¢HRC¡¢HB¡¢HL£©²â¶¨¡¢¾§Á£¶ÈÆÀ¼¶ £»

7¡¢·Ç½ðÊô¼ÐÔÓÎﺬÁ¿²â¶¨ £»

8¡¢ÍÑ̼²ã/ÉøÌ¼Ó²»¯²ãÉî¶È²â¶¨µÈ¡£

 

°Ë¡¢ÎÞËð¼ì²â

ÎÞËð¼ì²âÊÇÖ¸ÔÚ²»Ë𺦻ò²»Ó°Ïì±»¼ì²â¹¤¾ßʹÓÃÐÔÄÜ£¬²»Î£ÏÕ±»¼ì²â¹¤¾ßÄÚ²¿×éÖ¯µÄÌõ¼þÏ£¬Ê¹ÓÃÖÊÁÏÄÚ²¿½á¹¹Òì³ £»òȱÏݱ£´æÒýÆðµÄÈÈ¡¢Éù¡¢¹â¡¢µç¡¢´ÅµÈ·´Ó¦µÄת±ä£¬ÒÔÎïÀí»ò»¯Ñ§ÒªÁìΪÊֶΣ¬½èÖúÏÖ´ú»¯µÄÊÖÒÕºÍ×°±¸Æ÷²Ä£¬¶ÔÊÔ¼þÄÚ²¿¼°ÍâòµÄ½á¹¹¡¢ÐÔ×Ó¡¢×´Ì¬¼°È±ÏݵÄÀàÐÍ¡¢ÐÔ×Ó¡¢ÊýÄ¿¡¢ÐÎ×´¡¢Î»Öᢳߴ硢ÂþÑܼ°Æäת±ä¾ÙÐмì²éºÍ²âÊÔµÄÒªÁì¡£

³£ÓõÄÎÞËð¼ì²âÒªÁ죺ĿÊÓ¼ì²â(VT£©¡¢ÉäÏßÕÕÏàÄ¥Á·£¨RT£©¡¢³¬Éù¼ì²â(UT£©¡¢´Å·Û¼ì²â(MT£©ºÍÒºÌåÉøÍ¸¼ì²â(PT) ÎåÖÖ¡£

ÆäÖУ¬ÎÞËð¼ì²âÕâ¸ö²âÊÔÏîÄ¿²¢²»ÊÇͨÀýÏîÄ¿£¬ÏêϸµÄÒª¿´¿Í»§µÄÒªÇóÊÇ·ñÐèÒª¾ÙÐвâÊÔ¡£

Ê×Ò³ ЧÀÍÏîÄ¿ µç»°×Éѯ ÔÚÏß×Éѯ

ÐÂÔö¼ì²âÏîÄ¿

±ùË®¹¥»÷ÊÔÑé ³µµÆ¸´ºÏÁãÆøÊÔÑé

±¨¸æÅÌÎÊ ÔÚÏß×Éѯ ΢ÐÅ×Éѯ
΢ÐÅ
TOP

µã
»÷
¹Ø
±Õ

µã
»÷
´ò
¿ª

¡¾ÍøÕ¾µØÍ¼¡¿¡¾sitemap¡¿